*ST赛隆晚间公告配资合作网,控股股东、实际控制人蔡南桂和唐霖于2025年5月18日与海南雅亿共赢科技合伙企业签署了《股份转让协议》,拟向其转让持有的公司14.16%股份,共计2491.22万股,作价8元/股,交易金额为1.99亿元。交易完成后,公司控股股东将变更为海南雅亿,实际控制人将变更为无实际控制人。本次股份转让不触及要约收购,不构成关联交易。
举报 相关阅读
A股停牌提示:16股今日停牌A股停牌提示:16股今日停牌
0 04-16 09:03
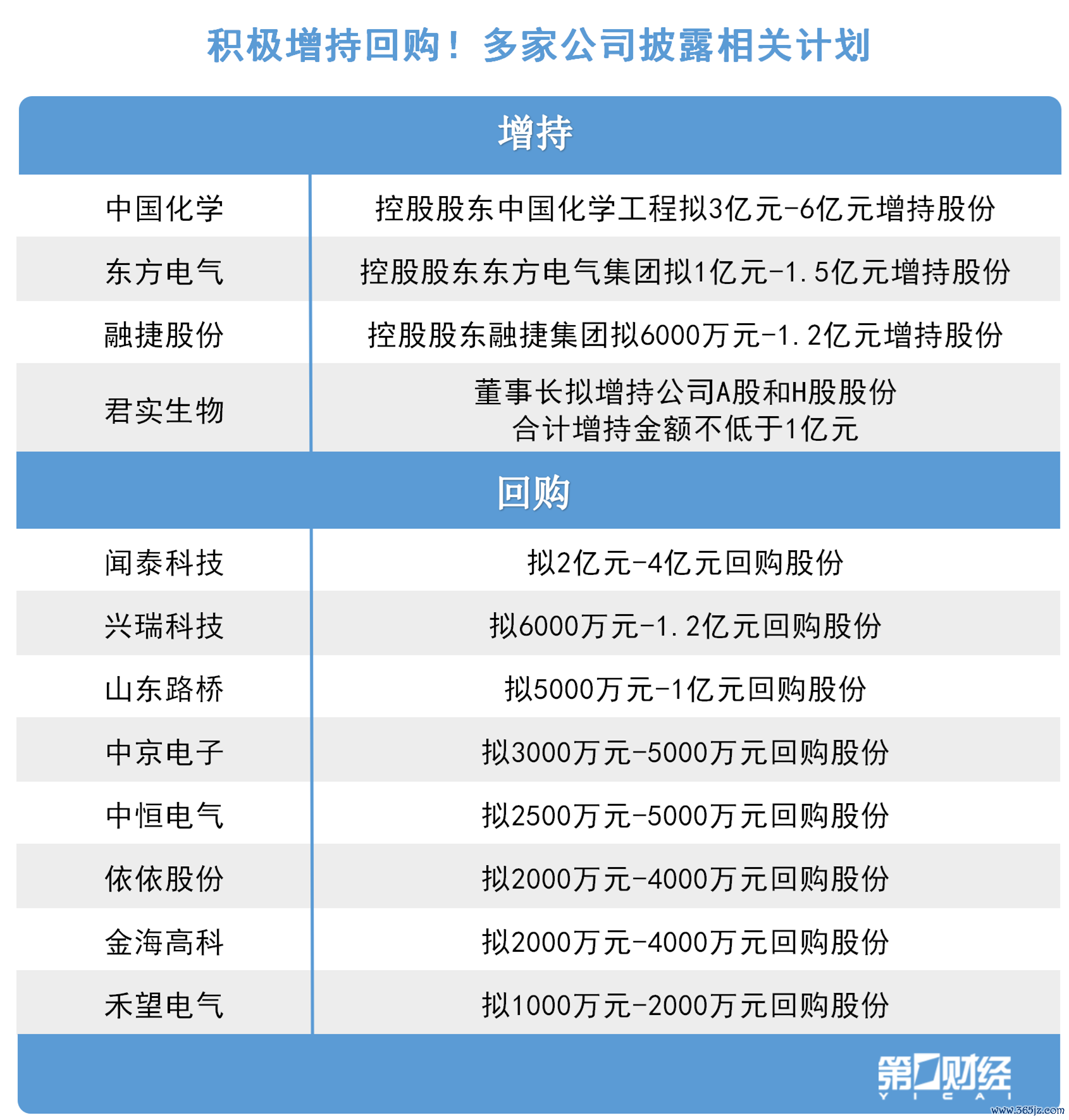
积极增持回购!多家公司披露相关计划积极增持回购!多家公司披露相关计划
0 04-11 22:37
主力今日尾盘买卖这些个股主力今日尾盘买卖这些个股
0 04-08 15:59
百达精工:杭州重湖拟减持公司不超3%股份百达精工:杭州重湖拟减持公司不超3%股份
0 04-06 16:41
三联锻造:持股5%以上股东拟减持不超过3%公司股份配资合作网三联锻造:持股5%以上股东拟减持不超过3%公司股份
0 04-06 16:08 一财最热 点击关闭升阳配资提示:文章来自网络,不代表本站观点。